为深入贯彻“健康第一”育人理念,全面落实立德树人根本任务,统筹推进学生身心健康发展工作,近日,必威BETWAY西汉姆联召开学生身心健康促进行动部署会议。学院党支部书记李平、副院长杨雪梅出席会议,全体辅导员及学生干部代表参会。
会上,杨雪梅传达了学校关于学生身心健康促进工作的整体部署,结合学院实际,对常态化健康教育、心理关怀帮扶、文体活动开展等重点工作进行细致安排。她指出,要将身心健康教育贯穿育人全过程,丰富活动载体、创新教育形式,让健康理念深入人心、落地生根。
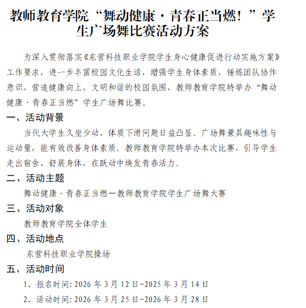
李平在总结讲话中强调,学生身心健康是成长成才的立身之本,更是学院育人工作的重中之重。学院全体教师与学生干部要切实提高政治站位,强化责任担当,以更高标准、更实举措推进身心健康工作,不断健全常态化排查与精准化帮扶机制。同时精心举办“舞动健康 青春正当燃”广场舞大赛,以文体活动为抓手,强健学生体魄、舒缓心理压力,切实将健康育人理念融入校园生活各方面,引领青年学子以昂扬姿态、健康体魄绽放青春风采。

本次会议进一步统一了思想、明确了任务、压实了责任。学院将以此次会议为契机,持续抓实抓细各项工作,不断完善育人机制,努力营造温暖向上、安全和谐的校园氛围,以扎实举措助力学生全面发展、成长成才。